All things UX Research
Colleen’s UX research skills
Feedback from Partners
“Colleen is the most effective UX researcher I have worked with. She consistently demonstrates top-notch research skills in every research project she leads; she’s excellent at stakeholder management, sets very clear prioritization, and iterates rapidly to produce the best research I’ve seen in my 10+ years at Google.”
– Pallavi N., Director of Product Management, Google Ads (Now VP at Microsoft)
“Colleen is a change driver – It’s her killer skill. She's data-driven, focused on driving outcomes, a voracious learner who has met every challenge as an opportunity to learn something new about our complex business. She uses a mix of qual and quant methodologies to diagnose problems, and she has always been relentlessly focused on the user.”– Elliott Trice, Head of Product & Distinguished Designer, IBM (Now Kyndryl)
Methods and skills:
User interviews ☀︎ Contextual inquiries ☀︎ Usability testing (moderated & unmoderated) ☀︎ Card sorting ☀︎ Tree testing ☀︎ Diary studies ☀︎ Surveys ☀︎ Multivariate & A/B testing ☀︎ Competitive/comparative analysis ☀︎ Heuristic evaluations ☀︎ Website, SEO & social media analysis ☀︎ PURE scoring ☀︎ Content strategy ☀︎ Content design
Tools:
UserTesting ☀︎ OptimalWorkshop ☀︎ Qualtrics ☀︎ dscout ☀︎ Figma / Sketch ☀︎ Google Analytics ☀︎ Optimizely
Deliverables:
Research reports ☀︎ Journey maps ☀︎ User flows ☀︎ Site maps ☀︎ Behavioral archetypes ☀︎ Wireframes & prototypes ☀︎ Content audits
Colleen’s UX Research work
-

Helping Google Ads product teams see the big picture for advertisers to make major changes
Contextual inquiries, user interviews, user flow analytics – 2024
By combining contextual inquiries, user interviews, and user flow analytics, we discover that advertisers (big and small) are using the Google Ads platform in entirely different ways and are struggling with various issues. These research findings impacted 5+ product teams and customer support and inspired a wave of change.
-

Creating a rolling usability research program for Google Ads Insights
Moderated and unmoderated usability testing – 2022-2023
Developing a rolling usability research program turned product managers from UX research-resistants to advocates, increased users’ usefulness scores by 25 points to 75%, and expanded more research across all of Google Ads.
-

Re-inventing IBM.com’s IA & navigation
Tree testing, card sorting, usability testing, A/B testing, SEO analysis – 2020
Facing negative feedback on IBM.com's usability, outdated design, and a push for digital excellence, leadership chose my team to revamp the IA, navigation, and design. Through extensive mixed-methods UX research, we launched a new navigation system, boosting user success rates by 21%. Here, I detail the research plan and results.
-

Transforming IBM's contractor hiring tool
Survey analysis, user interviews, contextual inquiries, heuristic reviews, wireframing, content strategy – 2022
IBM's outdated Contractor Sourcing Application (CSA) suffered from poor usability, technical issues, and complicated flows, leading to a -29 NPS and an F rating for ease of use. Managers frequently bypassed the tool, costing IBM millions. An engineering-led redesign without research only complicated the situation.
Here, I detail the research, findings, and designs I developed to improve usability and business outcomes, along with the result
-

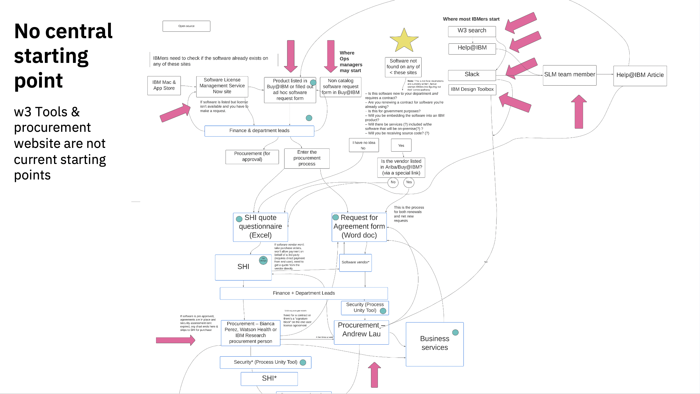
Co-leading IBM's workplace impact initiative + Researching software purchasing issues – Part 1
Survey analysis, task analysis, PURE scoring, journey mapping, user interviews – 2020-2022
I co-led the "Workplace Impact" strategy team tasked by IBM's Chief Information Office to address high-priority challenges. This deck outlines our process and research methodologies, focusing on my investigation into internal software purchases. IBM employees struggled to find necessary software, leading to security risks and financial losses. This is part 1 of the end-to-end research—see parts 2 and 3 for complete findings, solutions, and usability testing.
-

Researching the IBM challenge of purchasing software + recommendations & wireframes – Part 2
User interviews, task analysis, usability studies – 2021
While researching the various scenarios in which IBM employees attempt to find and acquire software vital to their jobs, the purchasing process was by far the lengthiest and the most painful (see journey maps in Part 1). So, with some additional user interviews and survey analysis, I identified significant pain points and provided recommendations for improving transparency and guidance on the purchase process. I collaborated closely with UX and visual designers to create high-fidelity wireframes of these ideas. We then put them to the (usability) test in Part 3.
-

Usability test results & recs for a new end-to-end experience for purchasing software on IBM's Tools site – Part 3
Usability tests – 2021
This is part 3 of a research plan focused on the user experience for IBMers trying to purchase software that requires them to work with IBM's procurement team. Specifically, these results and recommendations portray how IBMers would interact with an internal site to search for software (they couldn't previously find) and learn about the steps required to obtain that software.
-

Re-designing the installation experience for IBM Cloud Paks
UX research, content strategy, design –2019
IBM Cloud Paks recently launched, but users struggled to find and install them due to a dashboard design based on internal assumptions and tight deadlines, leading to negative feedback.
As the UX researcher, content strategist, and design lead, I partnered with a visual designer to redesign the experience, doubling installation success rates.
-

Travel Mobile App Development: Wanderlist
UX research, UX design, UI design, Content – 2019
This is a travel app concept and design that I developed as part of a UX/UI design certificate course at Pratt Institute. It involved conducting user research, synthesizing findings to develop a concept, conducting UX best practices such as empathy maps, journey maps, site maps, and wireframes, producing full UX, UI design, and content, and creating interactive prototypes.
-

Driving new Chrome & Android Notification Strategies
Diary study and user interviews – 2024
Coming soon...
-

Developing a generative research program for Google's Privacy Sandbox
Generative research program development – 2024
Coming soon...